mRNA-mediated nanobody therapy reshapes steroid-resistant asthma treatment

About 10% of severe asthma patients are steroid-resistant, with traditional inhalers ineffective. High TSLP activates signaling pathways that block budesonide’s action. Current anti-TSLP antibodies show low lung concentration and off-target effects. A joint team proposed the ASCEND strategy to solve these problems. This article reviews the study published in Nature Communications.

mRNA-mediated nanobody therapy reshapes steroid-resistant asthma treatment

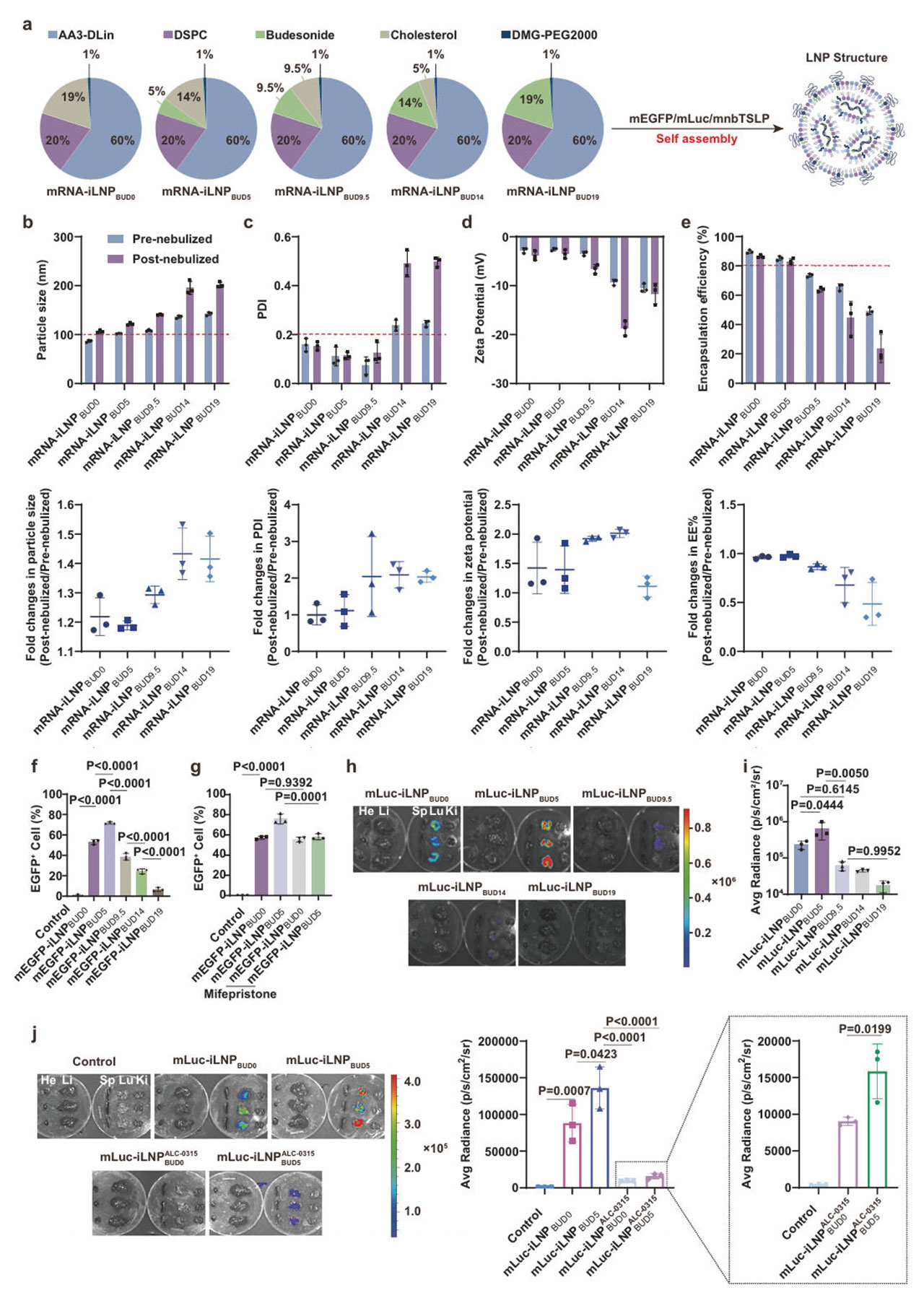
Design and modification of inhalable lipid nanoparticles

       To overcome the problem of steroid resistance, the research team designed a dual-functional inhalable lipid nanoparticle (iLNP). This composite iLNP is based on a lipid bilayer as its framework, and the core region is encapsulated with mRNA with specific functions. 
For the modification of the basic framework, the research team used cholesterol as the base and partially replaced 5%, 9.5%, 14%, and 19% of the cholesterol with budesonide. They prepared different formulations of lipid particles using microfluidic technology and evaluated their stability after atomization, transfection efficiency, and structural integrity. The test results showed that the iLNP containing 5% budesonide performed the best: the particle size, zeta potential, and polydispersity index hardly changed after atomization, and the encapsulation rate only decreased by 2%, significantly superior to the formulations with other ratios. Moreover, the transfection efficiency of this formulation was significantly improved: in the bronchial epithelial cells BEAS-2B, the proportion of EGFP-positive cells was as high as 72%, which was 1.5 times that of the 0% budesonide group. Further research revealed that budesonide could promote the entry of iLNP into cells through the endocytosis mediated by GR (this process could be blocked by the GR antagonist mifepristone). The results proved that in this carrier framework, budesonide not only served as a therapeutic drug but also acted as a "structural aid" for iLNP, solving the problems of easy rupture and low transfection efficiency of traditional lipid particles after atomization.

Figure 1: Framework modification of inhalable lipid nanoparticles


       To block the TSLP signaling pathway and restore steroid sensitivity, the research team designed an mRNA named mnbTSLP, which encodes an anti-TSLP nanobody. The sequence of this mRNA includes: 5' cap structure, untranslated region (UTR), the coding peptide for guiding the nanobody to be secreted outside the cell, the bivalent VHH domain that enhances binding to TSLP, and detection tags Flag-Tag and His-Tag. After completing the sequence design of the mRNA, the researchers encapsulated it into a 5% budesonide iLNP scaffold to form the final complex iLNP, and named it mnbTSLP-iLNPBUD5. 
The test results show that the 35 kDa anti-TSLP nanobody, which was successfully expressed in 16HBE cells after being delivered by iLNPBUD5 through in vitro transcription, can be secreted outside the cells and specifically bind to TSLP. The binding affinity is 162.1 nM, effectively blocking the binding of TSLP to the receptor (TSLPR/IL-7R), thereby reducing the activation of the p38 MAPK and STAT3 inflammatory signaling pathways, and effectively inhibiting the occurrence and development of the inflammatory response from the upstream. At the same time, the researchers found that iLNPBUD5 can effectively reduce the degradation rate of mRNA, and the anti-TSLP nanobody can be continuously secreted after transfection for up to 72 hours.

Figure 2: Preparation of mnbTSLP-iLNPBUD5

Verification of the mechanism of synergistic anti-inflammatory effect

    In order to confirm the mechanism of the synergistic anti-inflammatory effect of "nanobody + mRNA + budesonide", the research team used lipopolysaccharide (LPS) to induce an inflammation model in 16HBE cells, and then tested the levels of inflammatory factors by administering mnbTSLP-iLNPBUD5, budesonide, and mnbTSLP respectively. 
The experimental results show that the nanobody can effectively inhibit the activation of the p38 MAPK and STAT3 inflammatory signaling pathways. Since these two inflammatory signaling pathways are blocked, the phosphorylation of the glucocorticoid receptor (GR) is significantly reduced. This, in turn, restores the binding ability of GR to budesonide, allowing the GR-budesonide complex to enter the cell nucleus and re-activate the transcription of anti-inflammatory genes, restoring the sensitivity to steroids and enhancing their anti-inflammatory effects.   





Figure 3: The mechanism of action of mnbTSLP-iLNPBUD5

         In the experimental data, due to the protective effect of the mnbTSLP-iLNPBUD5 scaffold, the mRNA levels of IL-6, TNF-α and TSLP in this group decreased by 78%, 65% and 52% respectively, which was significantly better than that of the control group.

Figure 4: In vitro validation of mnbTSLP-iLNPBUD5


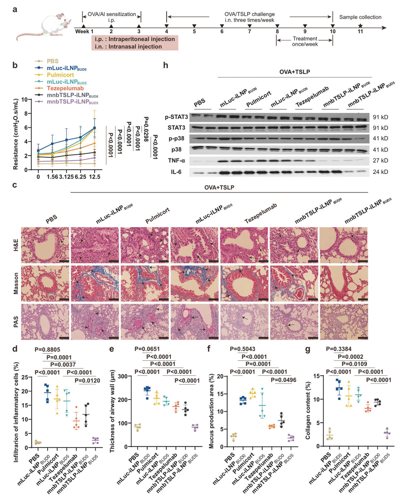
       To confirm the therapeutic effect of mnbTSLP-iLNPBUD5 in vivo, the research team established an acute asthma mouse model by sensitizing and stimulating with ovalbumin (OVA). They then administered mnbTSLP-iLNPBUD5, budesonide, and mnbTSLP to the mice separately to evaluate airway inflammation and remodeling indicators. The results showed that the thickness of the airway wall in mice treated with mnbTSLP-iLNPBUD5 decreased from 182 μm to 66 μm, almost reaching the level of the healthy mouse control group. The infiltration of inflammatory cells decreased from 36% to 5%, and mucus secretion and collagen deposition were reduced by 77% and 79%, respectively. Additionally, the number of eosinophils and neutrophils in the bronchoalveolar lavage fluid (BALF) of the mice decreased by 90%, and the levels of cytokines such as IL-13 and TSLP decreased by 80%.

Figure 5: mnbTSLP-iLNPBUD5 alleviates airway damage in acute asthma model mice  
Figure 6: mnbTSLP-iLNPBUD5 alleviates airway inflammation and pulmonary function in severely ill mice 


        In order to further confirm the therapeutic effect of mnbTSLP-iLNPBUD5 on steroid resistance, the research team established a steroid-resistant asthma mouse model by repeatedly stimulating with OVA and injecting TSLP simultaneously. Then, mnbTSLP-iLNPBUD5, budesonide and Tezepelumab were respectively administered for testing and comparison. 
The results showed that the airway hyperresponsiveness (AHR) of the mice in the budesonide group did not improve, and the resistance continued to rise, being three times that of the healthy group; although the Tezepelumab group demonstrated certain efficacy, the airway resistance of this group still showed a moderate increase, and the efficacy of the airway inflammation and remodeling indicators was still lower than that of the mice in the mnbTSLP-iLNPBUD5 group. Only the mice treated with mnbTSLP-iLNPBUD5 maintained stable airway resistance under methacholine stimulation, and the phosphorylation levels of p38 MAPK and STAT3 in the lungs of this group decreased to 1.2 times that of the healthy mouse control group, and the airway remodeling indicators were significantly improved, approaching those of the healthy mice.

Figure 7: Synergistic effect of mnbTSLP-iLNPBUD5 in a steroid-resistant asthma mouse model

   The breakthrough strategy combining the three elements

         This study utilized inhaled lipid nanoparticles (iLNP) to simultaneously deliver mRNA encoding anti-TSLP nanobodies and budesonide into the lungs. After administration, the nanobodies blocked the upstream signals of TSLP and enabled budesonide to regain its anti-inflammatory activity. This was the first time that nanobodies were shown to "unlock" steroid resistance and restore the anti-inflammatory efficacy of budesonide. The synergistic effect of the two was stronger than that of a single therapy. Moreover, the content of budesonide used in mnbTSLP-iLNPBUD5 was only one-third of the clinical dosage, yet it achieved superior results. It not only effectively reduced the probability of steroid resistance but also reduced the side effects such as osteoporosis and elevated blood sugar caused by long-term use of budesonide by patients. This formed a "1 + 1 + 1 far greater than 3" synergistic effect. 
Meanwhile, this strategy can be extended to other disease areas by targeting different points. For instance, it can be applied to chronic obstructive pulmonary disease (COPD) which also has airway inflammation and steroid resistance. Or, based on the disease targets, the mRNA sequence can be rapidly replaced to encode corresponding nanobodies, and iLNP can be used to deliver anti-TGF-β nanobodies to inhibit the process of lung fibrosis, or deliver anti-IL-33 nanobodies to achieve the treatment strategy for allergic pneumonia.


         

Nabo Life currently possesses a complete chain technology platform covering antibody development, discovery, and engineering. This platform includes screening platforms such as phage display, Escherichia coli display, and mammalian cell display, as well as membrane protein preparation and mRNA immunization platforms. Through the cross-complementation of multiple platforms, it provides flexible antibody discovery and modification services for pharmaceutical companies and research institutions, assisting in the development of drugs and reagents. 
Naboo Life focuses on the development, modification and application of nanobodies. It has a breeding base of alpacas that meets the standards for laboratory animals and an independent laboratory base. It is committed to building an integrated experimental public service platform for industry, academia and research. We hope to provide more professional and cost-effective experimental services for a wide range of biological research institutions, pharmaceutical R&D enterprises and innovation teams. For more service details, please follow the Naboo Life official WeChat account or call the official hotline 400-822-9180 for consultation!



参考文献:Huang, Jia et al. “Budesonide-incorporated inhalable lipid nanoparticles for antiTSLP nanobody mRNA delivery to treat steroid-resistant asthma.” Nature communications vol. 16,1 6013. 1 Jul. 2025, doi:10.1038/s41467-025-61114-4