Nanobody-Based Trispecific NK Cell Engager: A Groundbreaking Study in T-Cell Malignancy Treatment

T-cell malignancies are aggressive hematologic tumors with high relapse and poor prognosis. CD5, a key marker of malignant T-cells, is also present on normal T-cells, so CD5-targeted CAR-T cannot distinguish tumor from normal cells, causing T-cell depletion and immune deficiency. NK cells are ideal effectors as they kill tumors without prior sensitization and do not express CD5, enabling safe targeting of CD5+ malignant T-cells.

Nanobody-Based Trispecific NK Cell Engager: A Groundbreaking Study in T-Cell Malignancy Treatment

      Recently, a study led by the State Key Laboratory of Biotherapy and Cancer Center at West China Hospital, Sichuan University, in collaboration with the Chongqing Institute of Health Resources Innovation, Chengdu Blood Center, Sichuan Provincial People's Hospital, The General Hospital of Western Theater Command, and other institutions, and published inCell Reports Medicine, has innovatively developed a nanobody-based trispecific NK cell engager named 1H6-15-NKCE. This provides a novel solution to the therapeutic bottleneck of T-cell malignancies. The research successfully identified a high-affinity anti-CD5 single-chain variable fragment (scFv) and a specific anti-CD16a nanobody (P60), constructing the bispecific NK cell engager 1H6-NKCE. This molecule efficiently activates NK cells to kill CD5+tumor cells. By further incorporating the IL-15Rα/IL-15 complex, the resulting trispecific engager 1H6-15-NKCE significantly enhanced NK cell proliferation, survival, and cytotoxicity. Both in vitro and in vivo experiments demonstrated potent anti-tumor activity, with no observed "off-target toxicity" against normal T-cells. Its safety and efficacy profile were superior to CD5-CAR-T therapy. Let's delve into the details of this groundbreaking research.

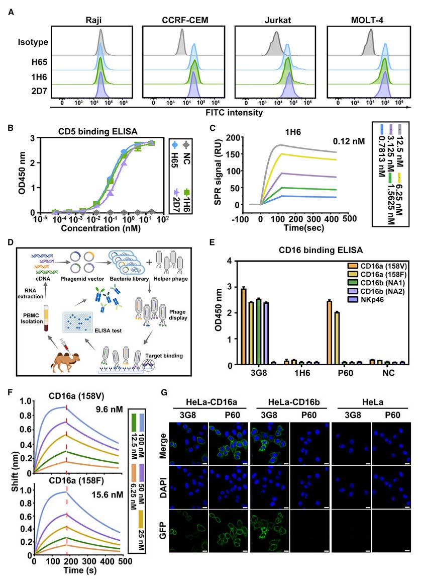
Screening and Characterization of Anti-CD5 scFv and Anti-CD16a Nanobody

       The research team first obtained four anti-CD5 positive clones through mouse immunization and hybridoma technology. The variable heavy (VH) and variable light (VL) chains were connected via a (G₄S)₃ linker to form scFvs, which were then fused with a human IgG4 Fc fragment for expression. Flow cytometry and Enzyme-Linked Immunosorbent Assay (ELISA) showed that clone 1H6 had significantly superior binding specificity and affinity for CD5+tumor cells compared to clone 2D7. Surface Plasmon Resonance (SPR) confirmed the high affinity of 1H6 (KD = 1.02 nM).

       To obtain nanobodies specifically binding CD16a, the team immunized alpacas with the CD16a extracellular domain and constructed a Variable Heavy chain of Heavy-chain antibody (VHH) phage library. After four rounds of biopanning, clone P60 was selected, which bound only to CD16a and not to CD16b. Bio-Layer Interferometry (BLI) confirmed P60's specific binding to CD16a with affinities of 9.6 nM (158V variant) and 15.6 nM (158F variant), and no binding to CD16b, thereby avoiding potential in vivo side effects associated with CD16b engagement.

Figure 1. Identification and characterization of anti-CD5 scFvs and anti-CD16a nanobody

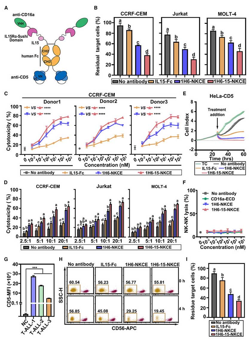
Construction and In Vitro Activity Validation of the Bispecific NK Engager 1H6-NKCE

      The research team constructed the bispecific engager 1H6-NKCE by linking the anti-CD16a nanobody P60 and the anti-CD5 scFv via a human IgG4 Fc fragment. SDS-PAGE confirmed its correct expression and purification. ELISA and BLI validation showed that 1H6-NKCE could simultaneously bind to both CD5 and CD16a (158V/F), without binding to CD16b.

       In vitro cytotoxicity assays demonstrated that 1H6-NKCE significantly activated NK cells. Its killing activity against CD5+tumor cell lines (such as CCRF-CEM, MOLT-4, Jurkat) was significantly higher than treatment with 1H6 or P60 alone, while no killing was observed against CD5- Raji cells. Real-time cell analysis (RTCA) showed that 1H6-NKCE mediated sustained killing of HeLa-CD5 cells over 60 hours, with no effect on HeLa cells not transfected with CD5, confirming its killing specificity. CD107a degranulation assays showed a significant increase in the proportion of CD107a+ NK cells after 1H6-NKCE treatment. RNA sequencing analysis indicated that NK cells treated with 1H6-NKCE showed significant enrichment of gene sets related to type II interferon response, TNF-α signaling pathway, and non-canonical NF-κB pathway.

Figure 2. In vitro activity of 1H6-NKCE

Construction and Functional Enhancement Validation of the Trispecific Engager 1H6-15-NKCE

      Given that IL-15 enhances NK cell proliferation, survival, and cytotoxicity while avoiding regulatory T-cell-mediated immune suppression, the team fused the soluble IL-15Rα sushi domain/IL-15 complex to the C-terminus of 1H6-NKCE, constructing the trispecific engager 1H6-15-NKCE. SDS-PAGE and ELISA confirmed its correct expression and the presence of functional IL-15.

       In vitro experiments showed that after 1H6-15-NKCE treatment, the proportion of residual CD5+tumor cells was significantly lower than in groups treated with 1H6-NKCE or IL-15-Fc. For NK cells derived from different donors, 1H6-15-NKCE consistently and significantly enhanced their killing activity against CD5+tumor cells, with the most pronounced effect at an Effector-to-Target (E:T) ratio of 10:1. RTCA revealed that NK cells activated by 1H6-15-NKCE exhibited superior long-term killing efficacy against HeLa-CD5 cells compared to those activated by 1H6-NKCE, and no NK cell fratricide was observed. For three primary CD5+T-ALL patient samples, 1H6-15-NKCE-mediated allogeneic and autologous NK cells both demonstrated enhanced tumor clearance capability.

Figure 3. 1H6-15-NKCE enhances NK cell function against CD5+target cells and primary hematologic malignant cells ex vivo

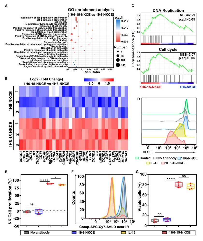
Mechanism of Action and Cellular Safety Validation of 1H6-15-NKCE

Transcriptomic analysis revealed that compared to 1H6-NKCE, NK cells treated with 1H6-15-NKCE showed significant enrichment in pathways related to immune response, cytokine signaling, and chemotaxis. The JAK/STAT pathway was upregulated due to IL-15 signaling activation, and the secretion of cytokines such as IFN-γ, GZMB, and TNF was significantly increased. Detection of the activation marker CD69 and the degranulation marker CD107a confirmed that 1H6-15-NKCE more potently activated NK cells.

Figure 4. Transcriptomic profile and cytokine secretion were associated with stronger responses of NK cells mediated by 1H6-15-NKCE

Proliferation assays showed that compared to treatment with 1H6-NKCE or IL-15 alone, 1H6-15-NKCE more effectively induced NK cell proliferation, demonstrating higher proliferation rates and cell viability after 7 days in culture. Notably, it activated the proliferation of normal T cells but did not promote the proliferation of CD5+tumor cells.

Figure 5. 1H6-15-NKCE induces potent NK cell survival and proliferation

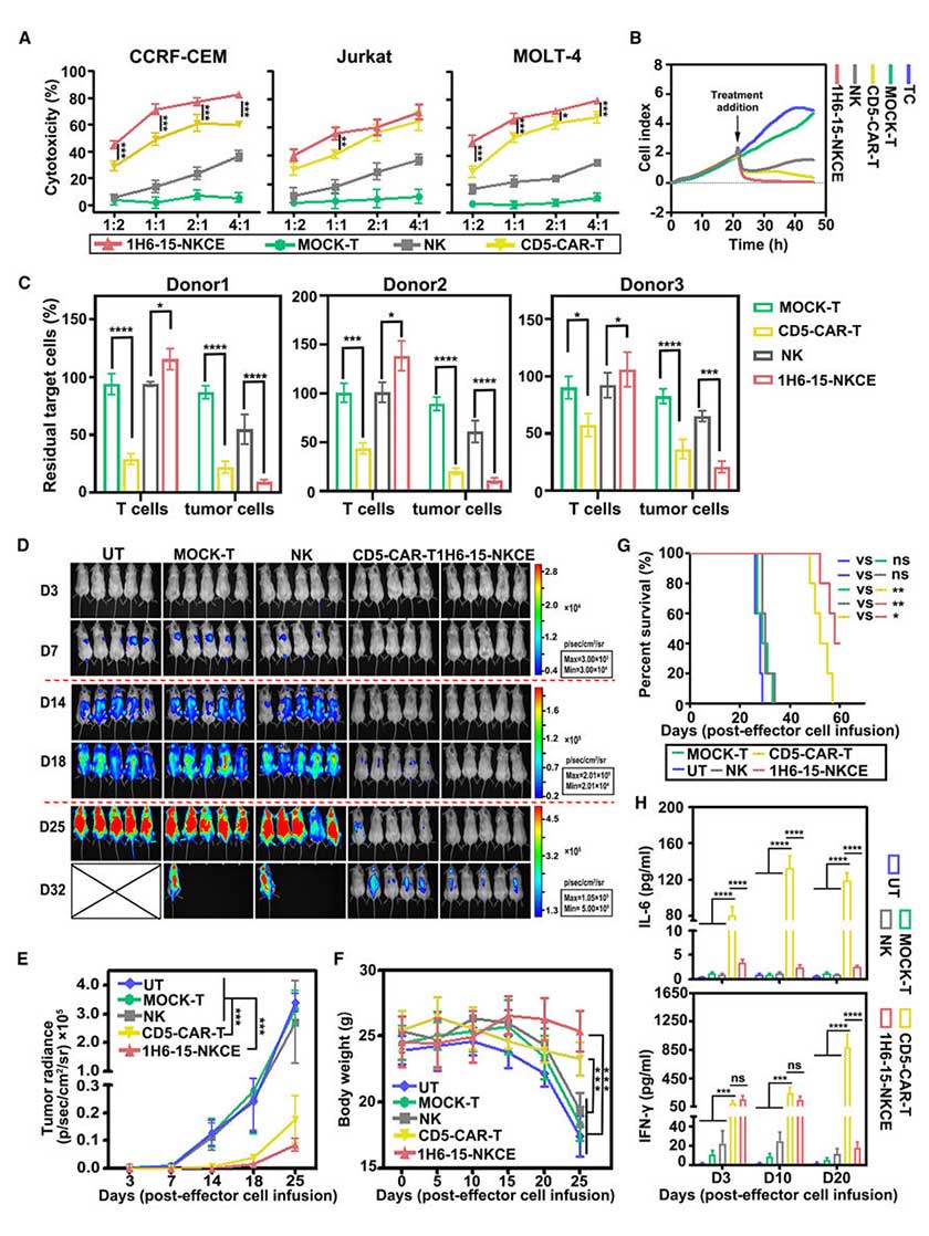
In Vivo Anti-tumor Activity and Safety Validation

In a CCRF-CEM-ffLuc xenograft model, the group receiving 1H6-15-NKCE combined with NK cells showed a significantly lower tumor burden compared to the 1H6-NKCE group. The median survival time was extended from 40 days to 50 days (p < 0.01). The number of NK cells in peripheral blood and spleen significantly increased, confirming its ability to enhance the in vivo persistence of NK cells.

Figure 6. 1H6-15-NKCE exhibits superior antitumor activity in a in vivo CCRF-CEM xenograft model

Compared to CD5-CAR-T therapy, NK cells activated by 1H6-15-NKCE showed comparable killing activity against CD5+tumor cells in vitro but exhibited no toxicity toward normal autologous T-cells. In contrast, CD5-CAR-T cells killed both normal T-cells and tumor cells. In the MOLT-4-ffLuc xenograft model, both the 1H6-15-NKCE + NK cells group and the CD5-CAR-T group significantly suppressed tumor growth. However, mice in the 1H6-15-NKCE group showed no significant decrease in body weight, had lower serum IL-6 levels (suggesting a lower risk of cytokine release syndrome), and 2 out of 5 mice were still alive at 60 days, indicating superior efficacy and safety.

Figure 7. Comparison of antitumor activity of anti-CD5-CAR-T cells to that of NK cells activated by 1H6-15-NKCE in vitro and in vivo

This study not only successfully developed a highly translatable trispecific NK cell engager but also highlighted the core value of nanobodies in next-generation immunotherapy. With its precise targeting capability, potent NK cell activation effect, and exceptional safety profile, 1H6-15-NKCE opens a novel pathway for the treatment of T-cell malignancies and injects new innovative momentum into the global field of immunotherapy.


      Wuhan Nano Body Life Science and Technology Co. Ltd. (NBLST) is a nanobody industry platform established under the initiative of the Wuhan Industrial Innovation and Development Research Institute. Its headquarters is located in the main building of the Wuhan Industrial Innovation and Development Research Institute in the East Lake High-tech Development Zone, Wuhan. It boasts a 1400 m² independent laboratory in the Precision Medicine Industrial Base of Wuhan Biolake. Additionally, NBLST has established alpaca experimental and transfer bases in Zuoling, Wuhan, and Tuanfeng, Huanggang, both compliant with laboratory animal standards. These bases currently house over 600 alpacas, providing "zero-immunization-background" guaranteed alpaca immunization services for research institutions and antibody drug development companies.

       NBLST focuses on the development, engineering, and application of nanobodies, and is dedicated to building an integrated public experimental service platform for production, education, and research. It possesses a full-chain technology platform encompassing antigen preparation (peptides, proteins, and RNA), antibody discovery and engineering, through to biological function validation/screening. The RNA antigens include RNA structurally and sequentially optimized for alpacas. Antibody discovery and engineering services employ multiple technological routes, including phage display, RNA, and mammalian cell display. Through cross-complementation of multiple platforms, it provides flexible antibody discovery and engineering services for pharmaceutical companies and research institutes, facilitating the development of drug reagents.

       In addition to its natural nanobody library, NBLST also offers an off-the-shelf immunized library to help clients quickly screen for antibody molecules that meet their needs.

       If you require our services, please feel free to contact us via email: marketingdept@nanobodylife.com


References:Yang, Chen et al. “A nanobody-based tri-specific NK cell engager targeting CD5 triggers antitumor immunity.”Cell reports. Medicine, 102409. 8 Oct. 2025, doi:10.1016/j.xcrm.2025.102409