Breaking the Undruggable Barrier: Nanobody PROTACs Enable Novel Therapy for YAP-Driven Cancers

Yes-associated protein (YAP) is an oncoprotein that exists in an inactive form in the cytoplasm. As a key effector of the Hippo signaling pathway, it plays a central role in cell proliferation and differentiation regulation. Its abnormal activation drives tumorigenesis and is closely associated with tumor malignancy, recurrence, metastasis, and chemotherapy resistance.

Breaking the Undruggable Barrier: Nanobody PROTACs Enable Novel Therapy for YAP-Driven Cancers

Due to the lack of a traditional small-molecule drug-binding pocket structure on YAP, it has long been categorized as an "undruggable" target. The recently emerged Proteolysis-Targeting Chimera (PROTAC) technology provides a new strategy for targeting "undruggable" targets. However, traditional small-molecule PROTACs still face challenges such as limited affinity and poor tumor tissue penetration when targeting YAP. Therefore, developing therapeutic approaches that can precisely target YAP has become key to breaking the bottleneck in treating YAP-dependent cancers. A study jointly published by several Chinese research institutions inNature Communicationsdeveloped a nanobody-mediated bioPROTAC degradation technology that can specifically degrade YAP protein in tumors, offering a feasible new therapeutic strategy for YAP-dependent cancers.



Screening and Characterization of YAP Nanobodies


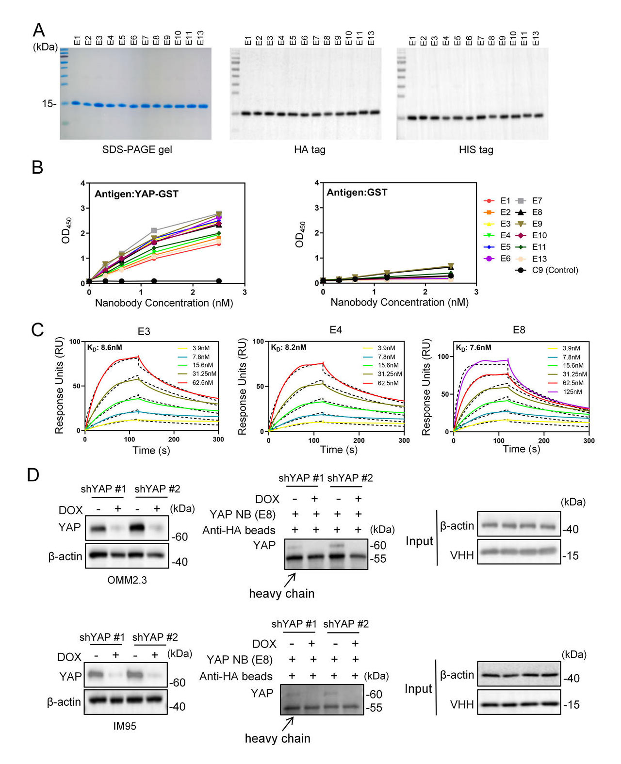
The research team first used truncated human YAP protein as an antigen, constructed a YAP-GST fusion protein, and purified the target protein inE. coli. Subsequently, three rounds of biopanning were conducted using a nanobody phage display library. After excluding non-specific clones that bound only to GST, 12 anti-YAP nanobodies with unique CDR3 sequences were obtained. ELISA experiments showed that all 12 nanobodies specifically bound to endogenous YAP protein and did not bind to GST, with E3, E4, and E8 exhibiting the highest affinity.


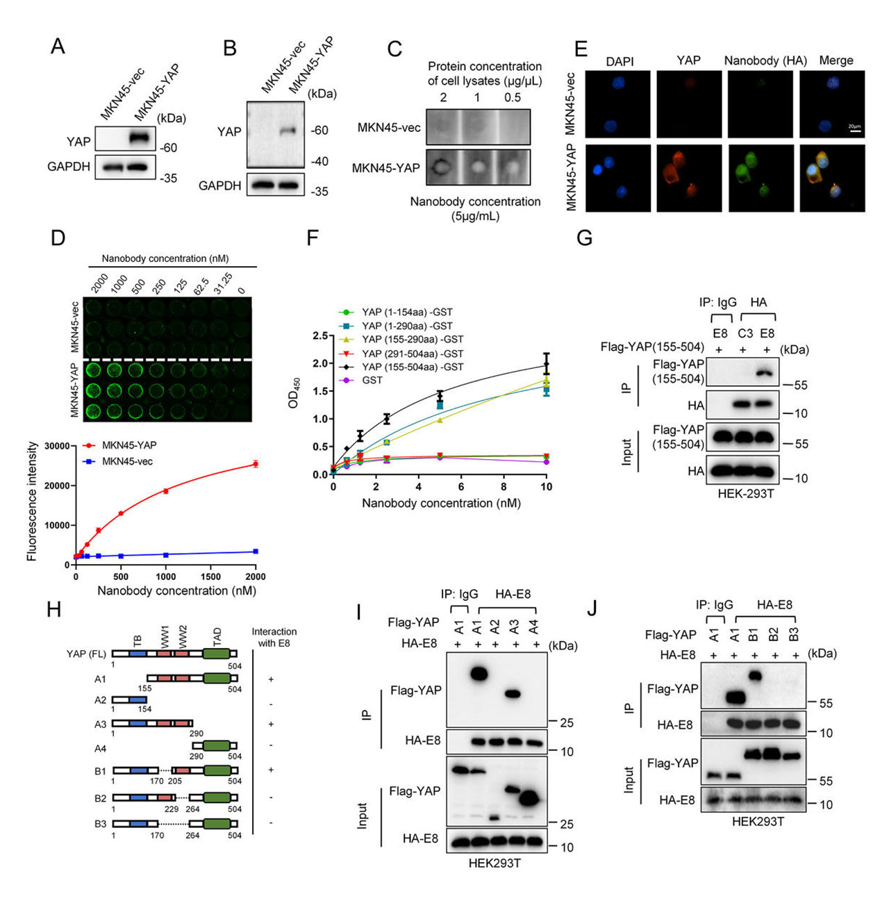
HA pull-down experiments and SPR analysis confirmed that these nanobodies could specifically bind to endogenous YAP protein. The E8 nanobody was found to specifically target the WW2 domain of YAP, providing a molecular basis for subsequent specific degradation. In a YAP gene knockout MKN45 gastric cancer cell model, the E8 nanobody showed no non-specific binding, further verifying its targeting specificity.



Fig 1:Screening of nanobodies targeting YAP proteins using a naïve phage nanobody library



Construction and Activity Validation of YAP-Targeting bioPROTAC


Based on the high-quality nanobodies obtained from screening, the research team fused the E8 nanobody with the RING domain of the E3 ubiquitin ligase RNF4, successfully constructing the YAP-bioPROTAC molecule (E8-2RNF4). This molecule binds to YAP through its nanobody domain while recruiting the ubiquitination system via the RING domain, forming a "target protein-degrader-E3 ligase" ternary complex and initiating the ubiquitin-proteasome degradation pathway for YAP.



Fig 2: Purification and affinity determination of YAP-specific nanobodies


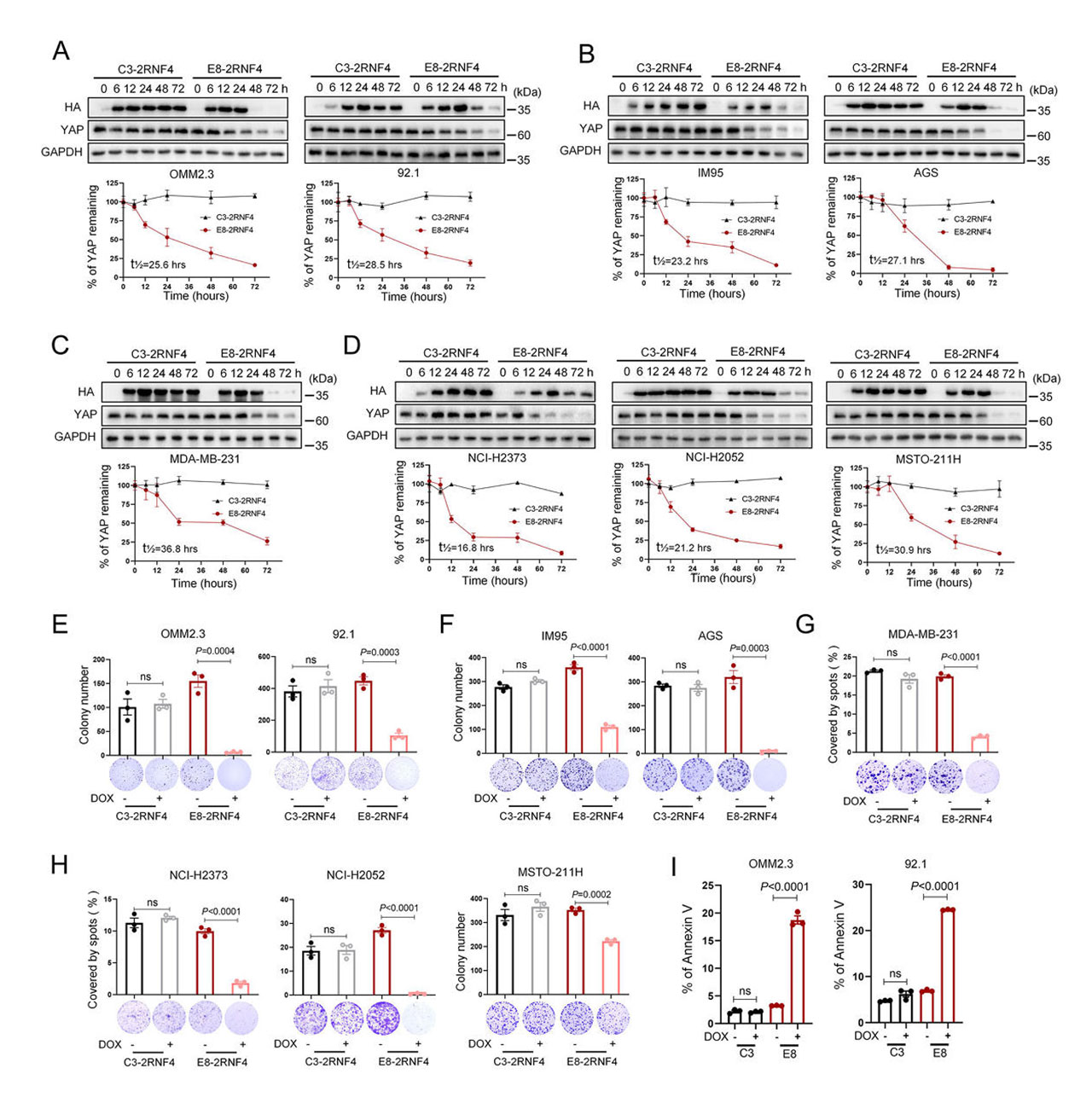
In a doxycycline-inducible expression system, E8-2RNF4 exhibited potent degradation activity in various YAP-dependent cancer cell lines, including uveal melanoma, mesothelioma, and gastric cancer, achieving over 80% YAP protein degradation. Time-course experiments showed that the half-life of YAP degradation ranged between 16.8 and 36.8 hours. This degradation process could be completely blocked by the proteasome inhibitor MG132, clearly confirming its operation via the ubiquitin-proteasome pathway.



Fig 3:YAP Nanobody-bioPROTAC fusions induce intracellular YAP degrada tion andsuppress tumorcell growth


Functional experiments demonstrated that E8-2RNF4 could significantly inhibit tumor cell proliferation, increase the number of Annexin V-positive apoptotic cells, and effectively block tumor cell migration. Meanwhile, qPCR detection showed significant downregulation of expression levels of YAP downstream target genes CTGF and CYR61, confirming that the degrader successfully blocked YAP's transcriptional activation function.





In Vivo Anti-Tumor Activity and Delivery System Optimization


In a zebrafish embryo model, E8-2RNF4 treatment significantly inhibited the spread of uveal melanoma cells, confirming its anti-metastatic activity in a living environment. In mouse xenograft tumor models, doxycycline-induced expression of E8-2RNF4 significantly inhibited the growth of tumors such as MDA-MB-231 breast cancer, MSTO-211H mesothelioma, and IM95 gastric cancer. Tumor volume in the treatment groups shrank by 60%-75% compared to the control groups, and the survival period of tumor-bearing mice was extended by over 40%.



Fig 4:Specific binding of E8 nanobody to YAP


Immunohistochemical analysis showed significantly reduced YAP protein levels in tumor tissues of the treatment groups, and the positive expression rate of the proliferation marker Ki-67 decreased by 50%, further confirming the direct link between YAP degradation and tumor growth inhibition. To address the challenge of in vivo delivery, the research team developed a polyethyleneimine/polyglutamic acid (PEI/PGA)-based nanoparticle delivery system. This carrier can efficiently deliver YAP-bioPROTAC-encoding plasmids, achieving specific expression in tumor tissues. Simultaneously, an adeno-associated virus (AAV9) vector-mediated delivery strategy also showed good therapeutic effects. Both delivery methods did not cause significant weight loss or abnormal liver/kidney function in mice, demonstrating good biosafety.



Fig 5: YAP bioPROTAC inhibits tumor cell migration in vitro and in vivo





Advantages of Nanobodies in the Research


This study successfully broke through the research bottleneck of "undruggable" targets through nanobody-mediated YAP-targeting degradation technology, bringing innovative breakthroughs for precise tumor therapy. The precise targeting capability, high affinity, high specificity, strong penetration ability, and ease of modification of nanobodies make them core components of targeted degradation systems. Additionally, their low immunogenicity, structural stability, potential for large-scale expression, and low production costs facilitate clinical translation. The research results demonstrate significant efficacy and good safety in various tumor models.


Wuhan NanoBody Life Science and Technology Co. Ltd. (NBLST) is a nanobody industry platform established under the initiative of the Wuhan Industrial Innovation and Development Research Institute. Its headquarters is located in the main building of the Wuhan Industrial Innovation and Development Research Institute in the East Lake High-tech Development Zone, Wuhan. It boasts a 1400 m² independent laboratory in the Precision Medicine Industrial Base of Wuhan Biolake. Additionally, NBLST has established alpaca experimental and transfer bases in Zuoling, Wuhan, and Tuanfeng, Huanggang, both compliant with laboratory animal standards. These bases currently house over 600 alpacas, providing "zero-immunization-background" guaranteed alpaca immunization services for research institutions and antibody drug development companies.


NBLST focuses on the development, engineering, and application of nanobodies, and is dedicated to building an integrated public experimental service platform for production, education, and research. It possesses a full-chain technology platform encompassing antigen preparation (peptides, proteins, and RNA), antibody discovery and engineering, through to biological function validation/screening. The RNA antigens include RNA structurally and sequentially optimized for alpacas. Antibody discovery and engineering services employ multiple technological routes, including phage display, RNA, and mammalian cell display. Through cross-complementation of multiple platforms, it provides flexible antibody discovery and engineering services for pharmaceutical companies and research institutes, facilitating the development of drug reagents.


In addition to its natural nanobody library, NBLST also offers an off-the-shelf immunized library to help clients quickly screen for antibody molecules that meet their needs.


If you require our services, please feel free to contact us via email: marketingdept@nanobodylife.com



References:Zhou, Runhua et al. “Targeted degradation of endogenous YAP by nanobody bioPROTAC inhibits tumor progression.”Nature communicationsvol. 16,1 9374. 23 Oct. 2025, doi:10.1038/s41467-025-64426-7