New Breakthrough in Nanobodies: Precise Regulation of Post-Translational Modifications of Proteins

Protein function relies heavily on post-translational modifications (PTMs), which regulate conformation, activity and interactions. Over 80% of functional proteins undergo reversible PTMs. Palmitoylation, a key PTM, modifies cysteine residues and affects membrane localization and stability. Its abnormality is linked to cancer, neurodegenerative and cardiovascular diseases, yet traditional methods lack spatiotemporal specificity.

New Breakthrough in Nanobodies: Precise Regulation of Post-Translational Modifications of Proteins


In February 2025, a research team from the University of Glasgow in the UK published a study in Nature Communications. The research showed that the team had developed a nanobody-synthetase chimeric molecule using nanobodies, which brought a breakthrough in solving this problem. 
Nanobodies, due to their small size, high stability, strong affinity, easy modifiability and the ability to fold correctly in the cytoplasm of mammalian cells, have become ideal carriers. The research team proposed an innovative idea: to fuse nanobodies with thioesterases responsible for removing palmitoylation modifications, to form a chimera. Then, the nanobodies can precisely target and transport the thioesterases and anchor them onto the target protein, achieving local high concentration of enzyme activity, thereby specifically removing the palmitoylation modifications of the target protein.

Figure 1: Mechanism of action of the nanobody-sulfinyl esterase chimeric molecule

Construct chimeras, verify de-palmitoylation activity and targeting patterns

        The research team selected the highly affinity anti-eGFP nanobody LaG-16. They fused it to the N-terminal or C-terminal of the two main de-palmitoylating thioesterases APT1 and APT2, and used a known doubly palmitoylated linker region within the α subunit of the heart calcium channel Ca(v)1.2 with a YFP label as the model substrate. They co-expressed this substrate with different nanobody-thioesterase fusion bodies in HEK293 cells and detected the palmitoylation status of the substrate using resin-assisted capture technology. 
The verification results showed that all four fusion proteins could efficiently remove the palmitoylation of the YFP-α1C-II linker region, but had no effect on the palmitoylation of the housekeeping protein flotillin-2. Moreover, the C-terminal fusion protein performed slightly better than the N-terminal fusion protein. When the serine at the thioesterase catalytic site of the fusion protein was mutated to be inactive, the de-palmitoylation effect disappeared. When the binding ability of LaG-16 was reduced by modification, the de-palmitoylation ability of its fusion protein also significantly weakened. 
The results show that by recruiting thioesterase to the vicinity of the target protein through nanobodies, it is sufficient to induce the de-palmitoylation of the protein, even if the protein is not typically a natural substrate of this thioesterase. The binding of nanobodies to the target protein is the key to achieving targeted de-palmitoylation.

Figure 2: Nanobodies targeting palmitoylation of proteins

          To further verify and reveal the targeting rules of chimeras for the effects and dynamic modifications of different types of proteins, the research team applied the LaG-16-APT fusion to three membrane proteins labeled with YFP, namely phosphatase of interest protein, sodium calcium exchanger NCX1, and small groove protein-3. The verification results showed that APT1-LaG-16 could only effectively de-palmitoylate NCX1-YFP, while APT2-LaG-16 could only effectively de-palmitoylate PLM-YFP; when using the less binding force 3W-LaG-16 fusion, the de-palmitoylation effect was significantly weakened; and neither the APT1 nor the APT2 fusion could remove the palmitoylation of YFP-small groove protein-3. 
The verification results show that the nanobody chimeras can be widely applied to target membrane proteins that undergo dynamic de-palmitoylation. The effectiveness depends on the specific combination of thioesterase and substrate. However, this technology cannot act on constitutive or irreversible palmitoylated proteins, such as small caveolin-3.

Figure 3: The effect of chimeras on the palmitoylation of membrane proteins

Chemical genetic control is achieved through automatic control.

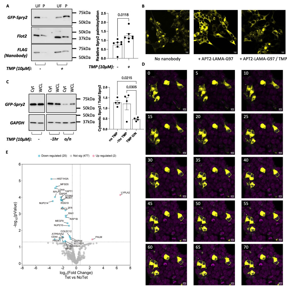
         To achieve time-controlled air conditioning, the research team introduced the ligand-regulated antibody fragment technology. They inserted the circularly permuted bacterial dihydrofolate reductase into the CDR3 loop of the anti-GFP nanobody LaG-16, forming LAMA. Under normal circumstances, LAMA can bind to GFP. When the cofactor NADPH of DHFR and the inhibitor trimethoprim are present simultaneously, the conformational change of cpDHFR will force LAMA to release its target protein. 
The results showed that by inserting cpDHFR into different positions of CDR3, two APT2-LAMA chimeras were constructed. In HEK293 cells, the addition of TMP significantly weakened the binding of G97-LAMA to YFP-α1C-II and completely blocked the de-palmitoylation activity of G97-LAMA. The effect of TMP on the binding and de-palmitoylation activity of F98-LAMA was relatively small.

Figure 4: Ligands Targeting Protein Palmitoylation Regulate Antibody Fragments

         The research team applied APT2-G97-LAMA to the model protein eGFP-Spry2 and found that without TMP, the chimeric protein effectively de-palmitoylated Spry2 and its localization changed to a diffuse cytoplasmic type; with TMP, de-palmitoylation was blocked and Spry2 maintained membrane localization. After removing TMP, Spry2 could be observed rapidly released from the membrane structure to the cytoplasm within 1 hour. Global proteomics analysis indicated that the induction of APT2-G97-LAMA mainly increased the expression of the chimeric body's own LYPLA2 (APT2). Palmitoylated protein analysis showed that after inducing the expression of the chimeric body, only 5% of the palmitoylated protein abundances decreased, and the abundances of two proteins increased, indicating that the off-target effect was limited.

Figure 5: The effect of LAMA-mediated de-palmitoylation on GFP-Spry2

        The results demonstrated that the chemical genetics approach of LAMA + TMP successfully achieved rapid and reversible temporal control of the binding and de-palmitoylation activities of the nanobody chimeras. This chimeric protein was highly specific in its expression in cells, exerting minimal influence on the overall proteome and having a relatively limited effect on the remodeling of the palmitoylated proteome.


Since the abnormal palmitoylation of the Ca(v)1.2 calcium channel is closely related to arrhythmia, the research team fused the anti-Ca(v)1.2-β subunit nanobody F3 with APT2 and verified its function in stem cell-derived cardiomyocytes (iPSC-CMs). 
The study found that APT2-F3 can bind to and de-palmitoylate the Ca(v)1.2 α1C subunit, and this process is dependent on the presence of the β subunit. In cells expressing the full channel of Ca(v)1.2, APT2-F3 significantly shifted the activation curve V50 of the channel to the right by approximately -10 mV, mimicking the effect of the palmitoylation site mutation. In a monolayer of cardiomyocytes derived from human induced pluripotent stem cells, there was no difference in the resting action potential between expressing APT2-F3 or its inactivated mutant S122A-APT2-F3.

Figure 6: APT2-F3 active cells (in red) show a significantly shorter APD duration compared to inactive cells (in black)

          When using the HERG channel blocker mofinil to prolong the action potential duration (APD) and induce early and late depolarization, it was found that the degree of APD prolongation in cardiomyocytes expressing APT2-F3 was significantly less than that in cells expressing the inactivated mutant, and the frequency of EAD occurrence was significantly lower. 
The results demonstrated that by using the targeted β subunit nanobody F3 to deliver APT2, the specific de-palmitoylation of the Ca(v)1.2 α1C subunit was successfully achieved. This not only precisely regulated the voltage dependence of the channel, but also proved the therapeutic potential of this strategy in the field of cardiovascular medicine.


The positive effects of nanobody technology and the prospects for its therapeutic applications

         The nanobody-sulfinylase chimeric technology developed in this study holds a milestone significance. It demonstrates unprecedented specificity and enables dynamic reversible manipulation of how dynamic modification cycles affect protein functions, and reveals new rules in enzymology, providing new approaches for the discovery and verification of these rules. 
This precise treatment strategy, especially in the field of cardiovascular medicine, has a promising application prospect. This research directly proves that targeting the de-palmitoylation of Ca(v)1.2 can effectively regulate channel function, inhibit early and late depolarization, and reduce the susceptibility to arrhythmias. It provides a proof-of-concept and a solid foundation for developing a new strategy to treat fatal ventricular arrhythmias. Moreover, this technology can be extended to clinical treatment strategies in various fields such as cancer (e.g., targeting abnormal palmitoylation of Ras protein), neurological diseases (such as regulating the palmitoylation of Huntington protein or Alzheimer's disease-related protein Aβ/TAU), metabolic diseases and antiviral therapy, providing an effective weapon for the field of precision medicine.


参考文献:Kuo, CW., Gök, C., Fulton, H. et al. Nanobody-thioesterase chimeras to specifically target protein palmitoylation. Nat Commun 16, 1445 (2025). https://doi.org/10.1038/s41467-025-56716-x