Nanobodies reveal the interaction between mGlu2 and TrkB and improve the mechanism of schizophrenia

Current schizophrenia drugs mainly block dopamine D2 and 5‑HT receptors, relieving positive symptoms but not negative ones. mGlu2, a GPCR that regulates glutamate transmission, may improve both positive and cognitive symptoms. However, multiple mGlu2‑targeted drugs, including Eli Lilly’s mGlu2/3 agonist pomaglumetad, failed in clinical trials, suggesting a key gap in mechanistic understanding.

Nanobodies reveal the interaction between mGlu2 and TrkB and improve the mechanism of schizophrenia

The research conducted by Philippe Marin's team from the University of Montpellier, published in "Science Advances", utilized nanobody technology to reveal the mechanism of action of the mGlu2 receptor in schizophrenia for the first time. The core issue lies in the fact that the amino acid sequence similarity between mGlu2 and mGlu3 receptors is as high as 70%, making it difficult for traditional techniques to distinguish between the two. More importantly, the signal transduction of GPCR often relies on the receptor interaction complex to function. Just as a commander needs to convey instructions through the参谋 department, the mGlu2 receptor must form a dynamic complex with the TrkB receptor in order to exert its anti-schizophrenia effect.

”The serotonin receptors function. Although these drugs can alleviate positive symptoms such as hallucinations and delusions, they have little effect on negative symptoms such as social isolation and emotional apathy.


Draw the "social map" of mGlu2

       The research team used a self-developed bispecific nanobody to precisely capture the natural mGlu2 in the prefrontal cortex of mice. This nanobody adopts a dual-binding domain design, similar to a "molecular tweezer", with an affinity of 0.30 ± 0.04 nM for mGlu2, which is not affected by the receptor conformation. Regardless of whether the receptor binds an agonist or an antagonist, it can stably bind. Through immunohistochemistry verification, this nanobody only produced a strong labeling signal in the brains of wild-type mice, but no signal was observed in mGlu2 gene knockout mice, confirming its specificity. 
Using the nanobody affinity purification - mass spectrometry combined technique, the research team identified 149 proteins that specifically bind to mGlu2. Among them, mGlu2 itself was the protein with the most significant enrichment. It is notable that the receptors of the same family, mGlu3/4/7/8, were also included, confirming the heterologous aggregation phenomenon among the mGlu receptor family. Additionally, the classic mGlu2 coupling proteins Gαᵢ₁ and Gβγ were successfully captured, verifying the reliability of this method. When analyzing the association of these interacting proteins using the STRING database, it was found that the enrichment level of TrkB (neurotrophic factor receptor/NTRK2) was at the top. This discovery is significant because TrkB is significantly expressed at a lower level in the brains of schizophrenia patients, and is closely related to the disease pathogenesis.


Figure 1: Protein network specifically binding to mGlu2

Decipher the molecular relationship between mGlu2 and TrkB

       To confirm the interaction between mGlu2 and TrkB, the researchers employed a multi-layer validation strategy that included co-immunoprecipitation + Western blot, cell experiments, PLA experiments, and BRET experiments. 
The co-immunoprecipitation experiment showed that TrkB only binds to mGlu₂ and not to the highly homologous mGlu3. The PLA experiment further confirmed that a clear fluorescence signal could be observed in HEK293 cells co-expressing TrkB and Flag-mGlu2, while no signal was detected when TrkB was co-expressed with Flag-mGlu3. In the mouse brain, PLA signals of mGlu2 and TrkB were detected in co-expressed regions such as the olfactory bulb, prefrontal cortex, dentate gyrus, and cerebellum, and the signals were significantly reduced in mice with mGlu2 gene knockout. 
The BRET experiment provided more in-depth evidence of the mechanism. The BRET signals of TrkB and mGlu2 increased in a hyperbolic manner with the proportion of receptor expression, while the signals of mGlu3 were close to the negative control. It is notable that when the C-terminal of mGlu2 was replaced with that of mGlu3, the interaction disappeared, confirming that the C-terminal of mGlu2 is the key domain for binding to TrkB. 
More importantly, this interaction is dynamic: treatment with the mGlu2 agonist LY379268 or the TrkB agonist 7,8-DHF can enhance binding, while the mGlu2 antagonist LY341495 reduces binding, indicating that the interaction between the two depends on their respective activation states.


Figure 2: The interaction mechanism of mGlu2 and TrkB

Analysis of the "signal code" for the bidirectional regulation of mGlu2 and TrkB

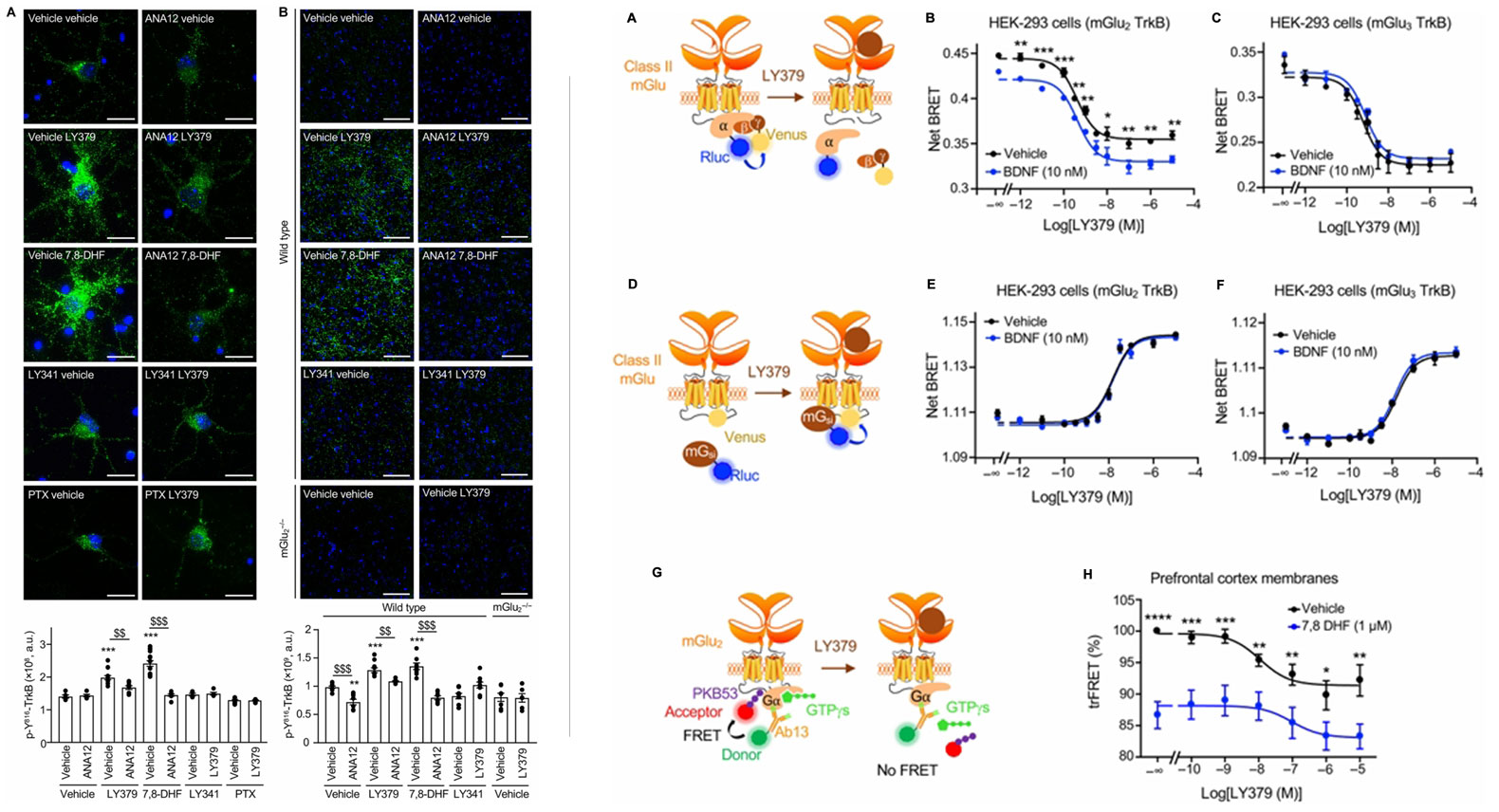
         To explore the functional relationship between mGlu2 and TrkB, the research team conducted experiments on the mutual regulatory mechanisms of these two receptors. 
The experimental results show that activation of mGlu2 can rapidly induce the phosphorylation of Tyr816 in TrkB: In primary cortical neurons, an increase in phosphorylation can be detected after 2 minutes of treatment with LY379268, reaching a peak in 10 minutes, and this process is concentration-dependent. This process is not dependent on BDNF and is not blocked by BDNF neutralizing antibodies, but can be blocked by the mGlu2 antagonist LY341495, the TrkB antagonist ANA12, or the Gi/o protein inhibitor PTX, confirming that mGlu₂ directly activates TrkB through Gi/o protein 13. In the prefrontal cortex (PFC) of mice, injection of LY379268 (10mg/kg) can also induce TrkB phosphorylation, and this disappears completely in mice with mGlu2 gene knockout. 
On the contrary, TrkB activation can enhance the signal transduction of mGlu2. BDNF or 7,8-DHF treatment can significantly enhance the dissociation of Go proteins induced by LY379268, and does not affect the efficacy of mGlu2 on agonists. The trFRET experiment further confirmed that in the preparation of mouse PFC membranes, 7,8-DHF pretreatment can enhance the activation of Gαᵢ induced by LY379268. This enhancement effect is only specific to mGlu₂ and has no effect on mGlu₃.

Figure 3: Bidirectional Regulation Mechanism of mGlu2-TrkB

Verifying behavioral effects: TrkB is the key to the antipsychotic action of mGlu2

       To verify the effects of mGlu2 agonists and TrkB agonists when used alone or in combination with antagonists, the research team conducted a control experiment in a schizophrenia mouse model induced by PCP. 
The experimental results show that both the mGlu2 agonist LY379268 and the TrkB agonist 7,8-DHF, when used alone, can improve cognitive deficits and loss of interest symptoms, and restore behavioral indicators to normal levels. More importantly, the TrkB antagonist ANA12 can completely block the therapeutic effect of LY379268, while the mGlu2 antagonist LY341495 can also block the effect of 7,8-DHF. This cross-blocking phenomenon confirms that the functional coupling of mGlu2 and TrkB is the core mechanism of the anti-schizophrenia effect, and without the participation of either party, the drugs cannot exert their efficacy.

— "It's like two dancers need to work together to complete a performance," explained the first author, Clémentine Philibert. "If either one is blocked, the entire therapeutic effect will collapse."

The logic of drug development driven by nanobodies

         This research, through the precise application of nanobody technology, not only revealed the molecular mechanism of the interaction between mGlu2 and TrkB, but also brought multi-dimensional positive impacts on the treatment of mental disorders. The limitations of existing antipsychotic drugs are partly due to the insufficient understanding of the core mechanism of the disease. For instance, common atypical antipsychotic drugs (such as clozapine) inhibit the formation of the mGlu2-TrkB complex, which may be related to the limitations of their efficacy. 
Furthermore, this mechanism has also been extended to the drug development strategies for depression, epilepsy, and neurodegenerative diseases. For instance, patients with Alzheimer's disease also have impaired TrkB signaling, and the mGlu2-TrkB axis may become an effective intervention target. Preclinical studies have suggested that abnormal regulation of mGlu2 is also involved in the occurrence of epilepsy. 
The value of nanobodies goes far beyond being a research tool. Their applications have expanded to areas such as antibody drug development, in vitro diagnostics, industrial and agricultural testing, and now, their unique properties are giving rise to new therapies. Scientific breakthroughs often start with the innovation of tools. Just as the microscope opened up microbiology, nanobodies are opening up new dimensions of the life universe for us.


参考资料:Philibert, Clémentine Eva et al. “TrkB receptor interacts with mGlu2 receptor and mediates antipsychotic-like effects of mGlu2 receptor activation in the mouse.” Science advances vol. 10,4 (2024): eadg1679. doi:10.1126/sciadv.adg1679