Ebola Treatment Breakthrough: Nanobodies as Promising Broad-Spectrum Antivirals

A Chinese team’s latest study in Nature Communications developed BA2-1A10, the world’s first potent broad‑spectrum bispecific anti‑Ebola agent based on camel nanobodies. It overcomes the single‑strain limitation of conventional antibodies, shows excellent efficacy in vitro and in vivo, and highlights the great potential of nanobodies.

Ebola Treatment Breakthrough: Nanobodies as Promising Broad-Spectrum Antivirals

Core Research Background

Ebola virus (EBOV), Sudan ebolavirus (SUDV), Bundibugyo ebolavirus (BDBV) and other Ebola strains have a fatality rate of up to 90%. Outbreaks occurred successively in the Democratic Republic of the Congo and Uganda in 2022. However, currently approved therapies (e.g., REGN-EB3, mAb114) are only effective against EBOV, with no significant curative effect on SUDV, BDBV and other strains. Traditional antibodies also suffer from inherent drawbacks including a large molecular weight (150kDa), poor blood-brain barrier penetration, and high susceptibility to viral escape. Thus, the development of a broad-spectrum and highly effective therapeutic agent is an urgent imperative.

Key Research Findings: Nanobodies Overcome the Predicament with Three Major Breakthroughs

1. Screening of "Universal" Nanobodies Enabling Broad-Spectrum Neutralization of Multiple Ebola Strains

Through camel immunization and phage display technology, the research team screened out two clones, 1A10 and BA2, from 102 candidate clones:


  • Comprehensive in vitro neutralization: Both nanobodies can neutralize EBOV, SUDV and BDBV simultaneously. In addition, BA2 can potently inhibit Reston Ebolavirus (RESTV) with an IC50 of 2.3 nM, making it the only antibody effective against RESTV (see Fig. 1a-d, e).
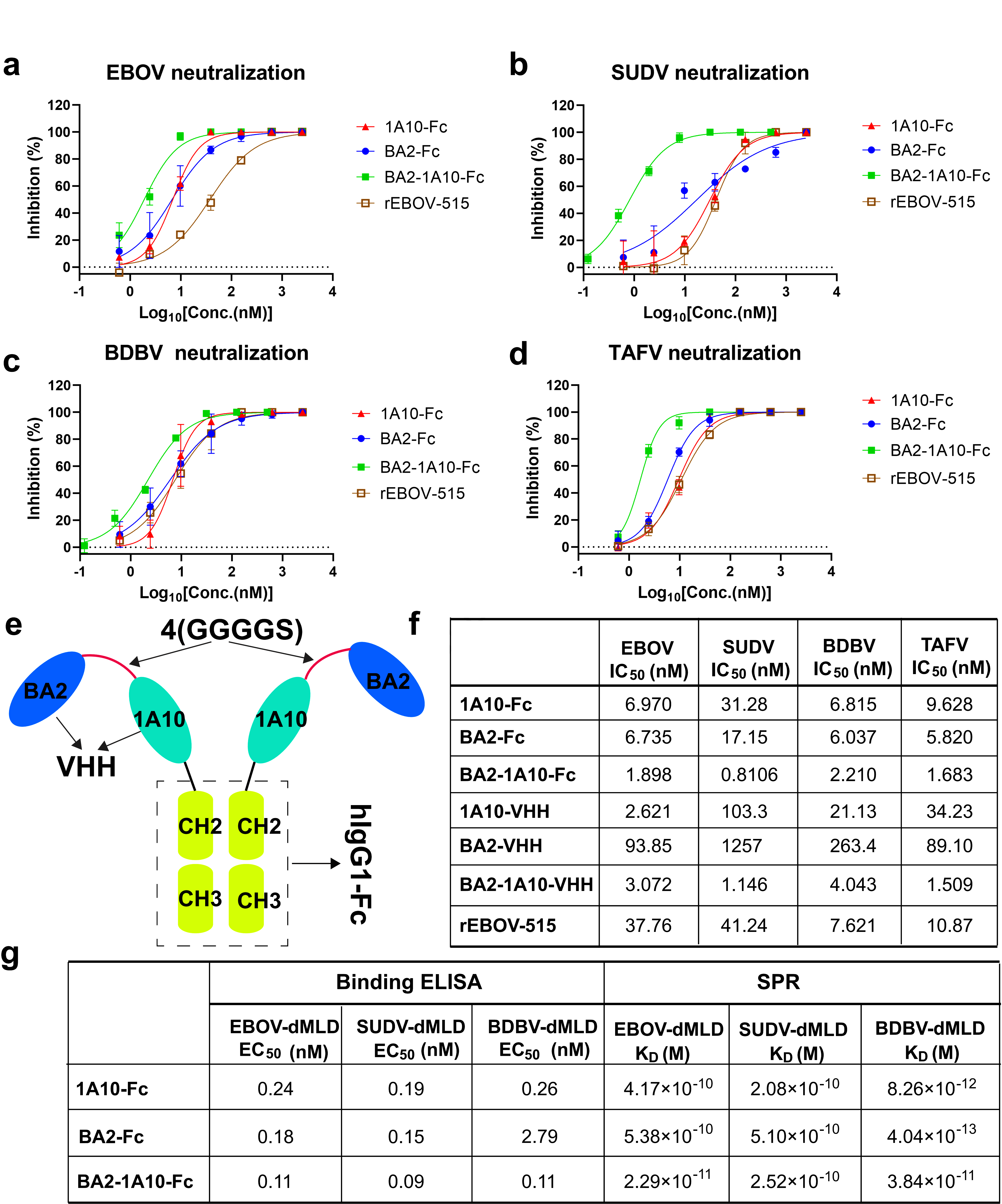
  • Reliable validation with live viruses: In BSL-4 laboratory experiments, the IC50 values of 1A10 and BA2 against EBOV were as low as 6.97 nM and 6.735 nM, respectively, and their IC50 values against SUDV were 31.28 nM and 17.15 nM, which were far superior to other candidate antibodies (see Fig. 1f-h, i).
  • Potent in vivo protective efficacy: In the EBOV mouse model, 100% survival rate was achieved with a single dose of 5 mg/kg administered one day post-infection. Monoclonal 1A10 also provided 100% protection in the SUDV hamster model (see Fig.6a, b).


Fig.1 Screening and identification of broad-spectrum neutralizing antibodies

2. Structural Elucidation Uncovers the Mechanism of "Precise Targeting", Visually Presented by Cryo-EM Images

Using high-resolution cryo-electron microscopy (cryo-EM) with a resolution of 2.56Å for 1A10 and 2.96Å for BA2, the team identified the binding epitopes and action mechanisms of the nanobodies for the first time.


  • 1A10 (stone gray) binds to the base of GP1 and the base of GP2 IFL, while BA2 (slate gray) targets the hydrophobic fusion peptide of GP2. Their binding epitopes are non-overlapping and both located in the highly conserved regions of the GP trimer (see Fig.3g), enabling simultaneous binding to the GP trimer without steric hindrance (see Fig.2a-i).



Fig. 2 Characterization of broad-spectrum antibodies 1A10 and BA2: In vitro binding properties and neutralization mechanisms


  • 1A10 binds to the base of GP1 and the base of GP2 IFL (the region beneath the glycan cap), forming 16 hydrogen bonds/salt bridges (11 with GP1 and 5 with GP2) and 2 cation-π stacking interactions. This not only blocks the binding of GP to the NPC1 receptor but also delays the hydrolysis of the GP glycan cap, inhibiting viral entry through multiple pathways (see Fig. 3d, e).
  • BA2 targets the hydrophobic fusion peptide of GP2 and spans two GP protomers, forming 11 hydrogen bonds and 1 aromatic interaction (see Fig. 3f). It precisely blocks the fusion of viral and host cell membranes and still exerts its effect even when administered 4 hours post-infection (after viral entry into host cells). Its neutralizing potency is 3-fold higher than that in the viral pre-binding stage and 10-fold higher than that in the post-viral attachment stage.


Key advantage

The key residues of their binding epitopes are highly conserved across all Ebola virus species (only a few non-critical residues have variations that do not affect binding), which serves as the core structural basis for broad-spectrum neutralization (see Fig. 3g).


Fig. 3 Interactions between Ebola virus (EBOV) glycoprotein (GP) and 1A10/BA2

3. Engineering Modification Achieves "1+1>2" Synergy, Potentiating the Efficacy of Bispecific Nanobodies

Compared with traditional antibodies, nanobodies possess exceptional structural flexibility and constructibility. Composed of a single variable domain of the heavy chain (VHH) without light chain interference, they feature a concise molecular structure and high plasticity. They can be individually engineered for humanization and affinity maturation, and easily engineered into multivalent, bispecific, or even multispecific formats via flexible linkers. Additionally, they can be flexibly fused with different functional modules such as Fc fragment, targeting peptides and fluorescent tags. During modification, nanobodies rarely encounter issues such as steric hindrance and misfolding, which maximally preserve or even enhance their original binding activity and biological functions, making them adaptable to diverse research and development design requirements.

Based on this core advantage and structural analysis, the team constructed the bispecific antibody BA2-1A10 by linking 1A10 and BA2 with a flexible linker consisting of four repeated GGGGS sequences and fusing the fusion protein with IgG-Fc (see Fig. 4e). The constructed antibody retains high-efficiency antigen binding and in vitro/in vivo activity, fully verifying the flexible constructibility of nanobodies:

· Dramatic enhancement of in vitro neutralization efficacy: The IC50 values against EBOV/SUDV/BDBV/TAFV were as low as 1.9nM/0.81nM/2.21nM/1.68nM respectively. The potency against SUDV was approximately 38-fold higher than that of 1A10 and 21-fold higher than that of BA2, far exceeding the positive control rEBOV-515 (see Fig. 4a-d, f, g).

· Potent anti-escape activity: In 10 rounds of viral passage experiments, GP mutations (e.g., E304A, E106K) emerged rapidly in the monospecific antibody groups, while no mutations were detected in the BA2-1A10 group, which significantly raises the genetic barrier for viral escape (see Fig. 5g).

· Wide in vivo therapeutic window: In the SUDV hamster model, an 83% survival rate was still achieved when administered 2 days post-infection. Moreover, the treated animals showed continuous weight gain, with a significantly faster recovery rate than those treated with monospecific antibodies (see Fig. 6b).


Fig. 4 Evaluation of binding reactivity and neutralization efficiency of monospecific and bispecific antibodies


Fig. 5 Evaluation of binding activity and neutralization titer of monospecific and bispecific antibodies


Key Data at a Glance: Evidencing the Potency

· Binding affinity: The KD value of 1A10 against BDBV-dMLD reached 0.4 pM, and BA2 maintained nM-level binding (2 nM) to all GP subtypes (see Fig. 4g).

· In vivo survival rate: 100% survival rate was achieved in the EBOV mouse model with administration 1/2 days post-infection; 100% survival rate was achieved in the BDBV model with a 25 mg/kg dose administered 1 day post-infection (see Fig. 6a, c).


Fig. 6 Protective effects of Fc-fused nanobodies against EBOV, SUDV, and VSV-BDBV infection in rodent models


Research Significance and Future Outlook

This study not only develops the most effective broad-spectrum anti-Ebola candidate drug to date but also verifies the feasibility of the "structure-guided nanobody engineering strategy". With their compact structure, ultra-high stability and powerful engineering potential, nanobodies perfectly overcome many limitations of traditional antibodies, providing a novel paradigm for the broad-spectrum treatment of highly pathogenic RNA viruses such as SARS-CoV-2, Marburg virus and Lassa virus.

Currently, the world's first nanobody drug has been approved for clinical application and marketing, and a number of nanobodies for antiviral and anti-tumor therapies have entered Phase I/II clinical trials. With continuous technological breakthroughs, nanobodies are evolving from an "antiviral rising star" to a "versatile player" in the field of precision medicine. In the future, they will play a pivotal role in the prevention and control of public health emergencies and the treatment of rare diseases, heralding the advent of the era of next-generation biopharmaceuticals!

Amid the accelerating commercialization of nanobody technology and the continuous release of industrial potential, a number of enterprises focusing on this field have emerged prominently, and Wuhan Nabo Life Technology Co., Ltd. is a core player among them. Relying on core technological advantages, we are deeply engaged in the development and application of nanobodies, injecting strong impetus into industrial development.



Wuhan Nabo Life Technology Co., Ltd. is a nanobody industrial platform established under the initiative of Wuhan Industrial Innovation and Development Research Institute. We have an independent laboratory covering an area of 1,400 square meters at the Precision Medicine Industrial Base of Wuhan Bio-city, and have built alpaca experimental bases and transit bases complying with laboratory animal standards in Zuoling of Wuhan and Tuanfeng of Huanggang respectively. At present, more than 200 alpacas are raised in the bases, which can provide alpaca immunization services with a "zero immune background" guarantee for scientific research institutions and antibody drug R&D enterprises.


NBLST is dedicated to the development, modification and application of nanobodies, and committed to building an integrated industry-university-research experimental public service platform. Endowed with the pDual improved bifunctional phage display technology of the NabLib® platform, we can seamlessly connect high-efficiency mammalian cell production on the basis of high-efficiency development of traditional phage display, greatly improving the efficiency of screening out problematic molecules. The NabLib® mammalian cell display technology not only improves the developability of screened molecules but also allows flexible selection of antibody screening configurations, providing better guarantee for the application and detection of downstream antibody molecules.

We now have a full-chain technology platform ranging from antigen preparation (polypeptides, proteins and RNA) to antibody discovery and engineering, and further to biological function verification/screening. The RNA antigens include those optimized for alpaca in terms of RNA structure and sequence. Antibody discovery and engineering services adopt multiple technical routes including phage display, RNA and mammalian cell display. Through the cross-complementation of multiple platforms, we provide flexible antibody discovery and modification services for pharmaceutical enterprises and research institutes, boosting the R&D of pharmaceutical reagents.

Contact Us:

Tel: 400-822-9180

Email: marketingdept@nanobodylife.com